Структура и органы управления образовательной организацией
1. Структура школы.
![]()
Директор Детской школы искусств: Заслуженный работник культуры Российской Федерации
Майорова Татьяна Георгиевна
462274, Оренбургская область, г. Медногорск, улица Советская 19
Телефон 8(35379) 3-23-98, 3-23-92
e-mail: dsigm@mail.ru
Сайт: mdnmusic.ru
Заместитель директора: Маскайкина Елена Николаевна
462274, Оренбургская область, г. Медногорск, улица Советская 19
Телефон 8(35379) 3-23-92
e-mail: dsigm@mail.ru
Сайт: mdnmusic.ru
|
№ |
Структурное подразделение |
Зав. отделением |
Адрес местонахождения |
|---|---|---|---|
|
1 |
Фортепианное отделение |
Кистанова Светлана Борисовна |
г. Медногорск, ул. Советская д. 19 Телефон 8(35379) 3-23-92 сайт: mdnmusic.ru почта: dsigm@mail.ru |
|
2 |
Отделение народных инструментов |
Савенко Татьяна Михайловна |
г. Медногорск, ул. Советская д. 19 Телефон 8(35379) 3-23-92 сайт: mdnmusic.ru почта: dsigm@mail.ru |
|
3 |
Оркестровое отделение |
Абдуллина Евгения Владимировна |
г. Медногорск, ул. Советская д. 19 Телефон 8(35379) 3-23-92 сайт: mdnmusic.ru почта: dsigm@mail.ru |
|
4 |
Отделение музыкально-теоретических и вокально-хоровых дисциплин |
Суровцева Галина Анатольевна |
г. Медногорск, ул. Советская д. 19 Телефон 8(35379) 3-23-92 сайт: mdnmusic.ru почта: dsigm@mail.ru |
|
5 |
Хореографическое отделение |
Куликова Марина Александровна |
г. Медногорск, ул. Советская д. 19 Телефон 8(35379) 3-23-92 сайт: mdnmusic.ru почта: dsigm@mail.ru |
|
6 |
Художественное отделение |
Кондаурова Анна Михайловна |
г. Медногорск, ул. Советская д. 19 Телефон 8(35379) 3-23-92 сайт: mdnmusic.ru почта: dsigm@mail.ru |
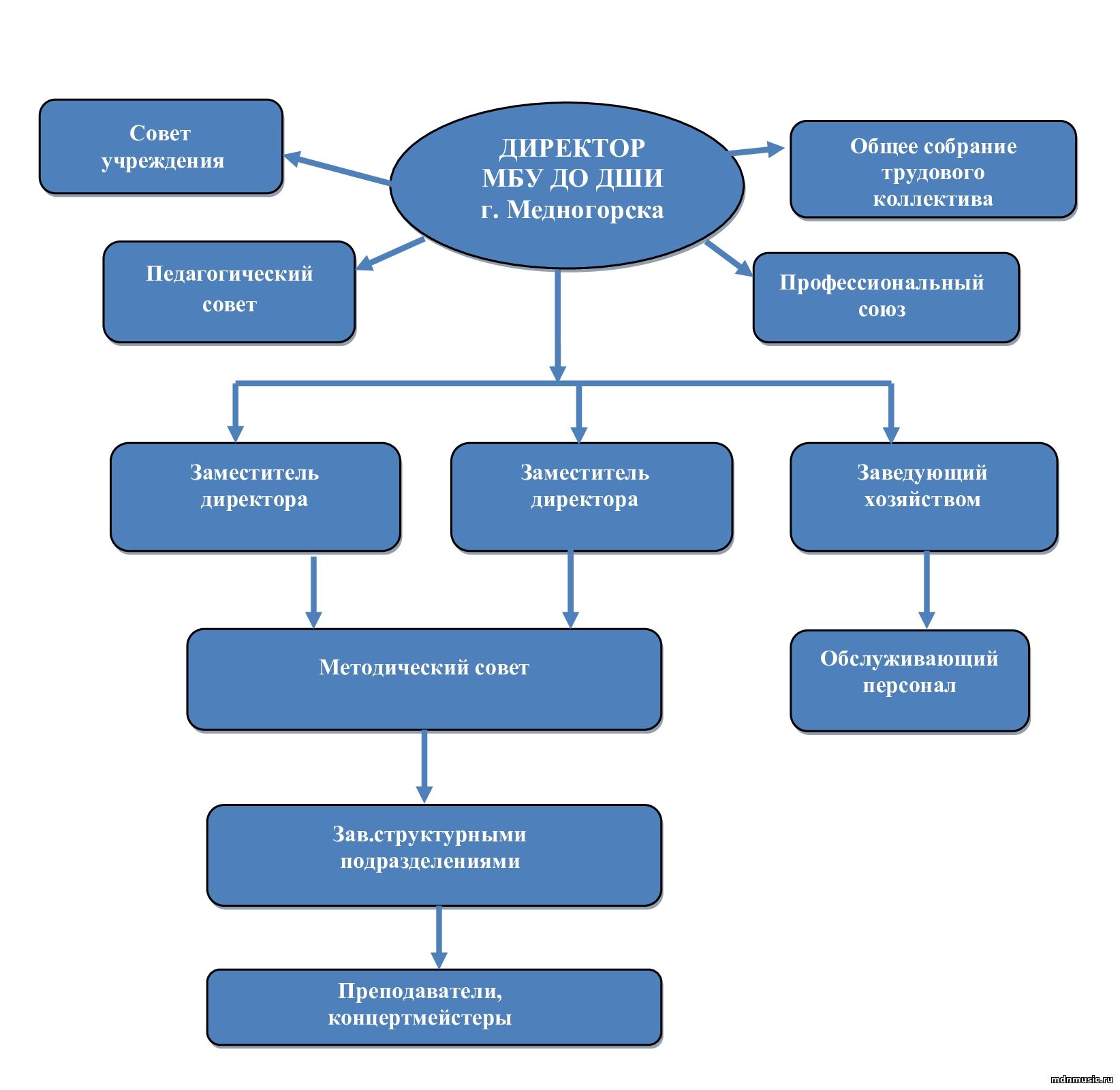
2. Структура органов управления школой.
Управление школой осуществляется в соответствии с законодательством РФ на основе сочетания принципов единоначалия и коллегиальности.
Единоличным исполнительным органом учреждения является директор учреждения, который осуществляет текущее руководство деятельностью школы.
3. Структура коллегиальных органов управления учреждением.
В учреждении действуют следующие коллегиальные органы управления, к которым относятся:
∙ Общее собрание работников учреждения.
∙ Педагогический совет учреждения.
∙ Малый методический совет (зав.отделами)



